Hoezo alles elektrisch? Porsche patenteert zotte nieuwe W12 benzinemotor

Vergroot foto
Door: BV 18-10-2025

De iconische W12-motor van Bentley nam in juli 2024 afscheid na ruim twintig jaar dienst, waarmee een bijzonder hoofdstuk in de geschiedenis van luxueuze grand tourers werd afgesloten. Maar nog voor de motorwarmte helemaal verdwenen is, duikt er een nieuw verhaal op – dit keer uit de onderzoeksafdeling van Porsche. De sportwagenbouwer heeft namelijk een patent aangevraagd voor een compleet nieuwe W12-motor.

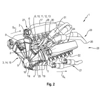
De aanvraag werd al afgelopen jaar ingediend, maar werd pas afgelopen week publiek. Ze beschrijft een verbrandingsmotor met drie cilinderbanken in een W-opstelling. Daarmee wijkt Porsche af van de klassieke W12-architectuur, die traditioneel eigenlijk uit twee V6-helften bestaat. Lees: het waren eigenlijk twee zescilinder die aan elkaar gelijmd waren. De Duitse constructeur lijkt het concept nu grondig te herdenken – en dat met een duidelijke doelstelling: minder wrijvingsverliezen, een efficiëntere luchtstroom en meer flexibiliteit bij het integreren van de motor in verschillende voertuigarchitecturen.

Slimme luchtstroom en kortere aanzuigwegen

Het meest opvallende onderdeel van de patenttekst gaat over het luchtinlaat- en uitlaatsysteem. Elke cilinderkop krijgt minstens één inlaat- en één uitlaatpoort, waarbij de inlaat direct verbonden is met een luchtkamer die bovenop de motor zit. Daardoor kan lucht recht en zonder bochten de cilinders instromen, wat niet alleen de weerstand verlaagt, maar ook het brandstof-luchtmengsel koeler houdt.

Kortere aanzuigwegen betekenen bovendien dat de motor sneller reageert en efficiënter werkt, en de duidelijke scheiding tussen luchtinlaat en uitlaatgasafvoer draagt bij aan een schonere en stabielere verbranding. Het geheel wijst op een ontwerp dat niet zomaar theoretisch beter is, maar ook praktische voordelen biedt voor toekomstige motoren.

Meer turbo’s, meer mogelijkheden

Nog interessanter is dat Porsche ruimte voorziet voor drie turbo’s of superchargers, wat een aanzienlijke stap verder gaat dan de twin-turbo W12 van Bentley. Die laatste leverde in zijn ultieme vorm 740 pk en 1.000 Nm, maar met drie drukvullers zou een nieuwe generatie W12 makkelijk boven die cijfers kunnen uitstijgen.

Het patent spreekt overigens niet expliciet over een 12-cilinder, maar over een architectuur die ook op andere cilinderconfiguraties toepasbaar is. Dat voedt speculaties: zou deze technologie bestemd zijn voor toekomstige Bugatti-modellen? Gaat het misschien om een 16-cilinder? Of is dit eerder een technische vingeroefening voor een nieuwe generatie Porsche GT-modellen of zelfs een hybride aandrijflijn?

De verbrandingsmotor is niet dood

Wat vaststaat: de Volkswagen Group heeft het concept van de verbrandingsmotor nog niet opgegeven.